Функциональное программирование

Концепция

Naumen

немного истории

Логические переключатели

asm

Процедурное программирование

Научились объединять код с общей логикой в процедуры для переиспользования


                            int main() {
                                int num1, num2, sum;
                            
                                // Запрос ввода первого числа
                                printf("Введите первое число: ");
                                scanf("%d", &num1);
                            
                                // Запрос ввода второго числа
                                printf("Введите второе число: ");
                                scanf("%d", &num2);
                            
                                // Вычисление суммы
                                sum = num1 + num2;
                            
                                // Вывод результата
                                printf("Сумма чисел %d и %d равна %d\n", num1, num2, sum);
                            
                                return 0;
                            }
                    

Объектно-ориентированное программирование

Пришла идея предасавления программы как взаимодействия сущностей, каждая из которых инкапсулирует в себе логику


// Интерфейс Animal
interface Animal {
    void makeSound(); // Метод, который должны реализовать все животные
}

// Класс Cat, реализующий интерфейс Animal
class Cat implements Animal {
    @Override
    public void makeSound() {
        System.out.println("Мяу!"); // Кошка мяукает
    }
}

// Класс Dog, реализующий интерфейс Animal
class Dog implements Animal {
    @Override
    public void makeSound() {
        System.out.println("Гав!"); // Собака гавкает
    }
}
                    

Декларативное программирование

Декларативное программирование — парадигма программирования, в которой задается спецификация решения задачи, то есть описывается ожидаемый результат, а не способ его получения.
@Wiki

Давайте приготовим борщ

Инструкция

  1. приготовить бульон
  2. нарезать лук и морковь
  3. обжарить лук с морковью на сковороде
  4. нарезать свеклу и картофель
  5. добавить зажарку, свеклу и картофель в бульон
  6. варить 30 минут

Если не хотим готовить сами

Спецификация

Борщ - суп, приготовленный на основе мясного бульона с обязательным использованием свеклы, обжаренной или тушеной с другими овощами, и дополненный картофелем, капустой, зеленью и специями

SQL - отличный пример декларативности


                    SELECT 
                        employees.employee_id,
                        employees.first_name,
                        employees.last_name,
                        departments.department_name,
                        employees.salary
                    FROM 
                        employees
                    JOIN 
                        departments ON employees.department_id = departments.department_id
                    WHERE 
                        employees.salary > 50000
                    ORDER BY 
                        employees.salary DESC;
                    

Функциональное программирование

Функциональное программирование — парадигма программирования, в которой процесс вычисления трактуется как вычисление значений функций в математическом понимании последних (в отличие от функций как подпрограмм в процедурном программировании).
@Wiki
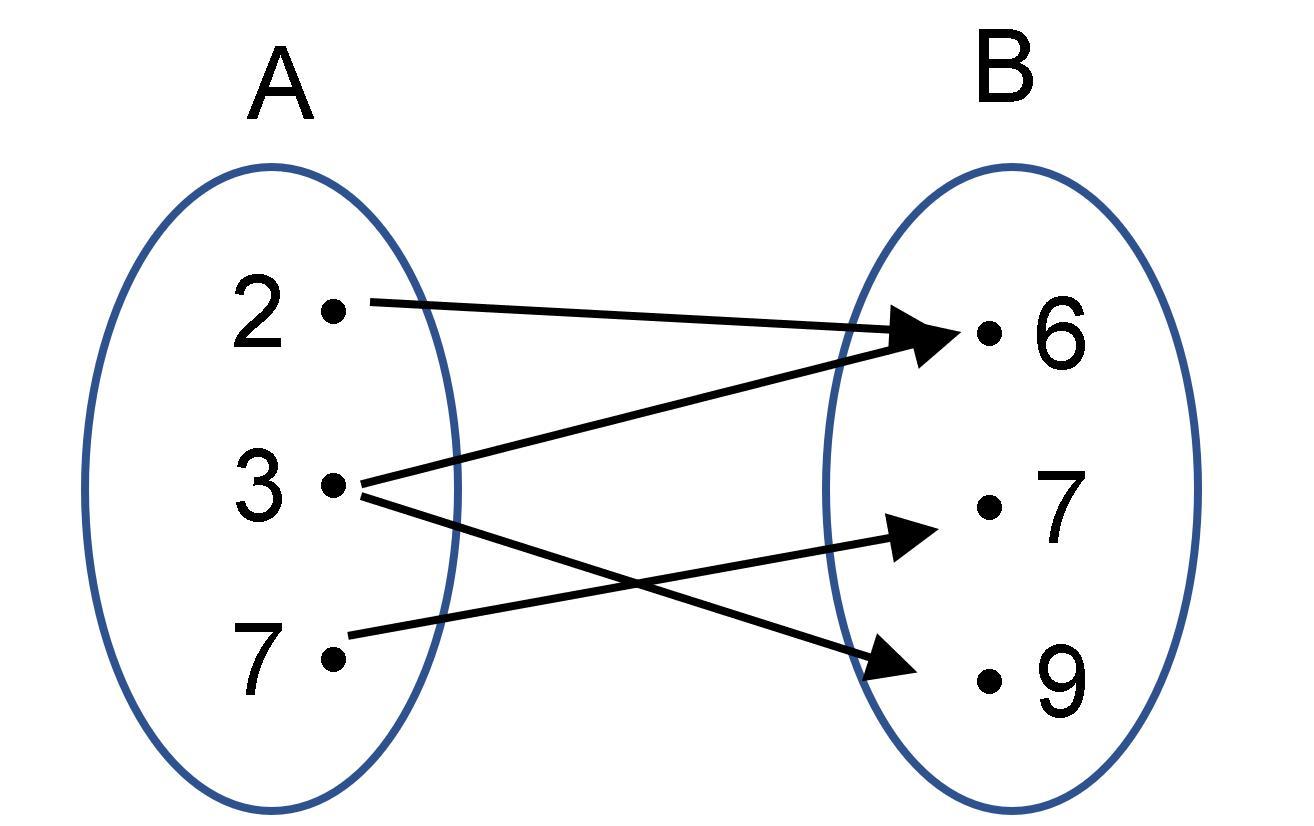
Функцией называется соответствие между двумя множествами, при котором каждому элементу одного множества соответствует единственный элемент другого множества

Свойства функций в ФП из математики

  • Чистые функции - результат зависит только от аргументов
  • Функции высшего порядка - может быть аргументом другой функции
  • Дискретность - результат одной функции не зависит от работы другой
  • Композиция

Композиция функций

f(g(x)) = (g ဝ f)(x)

Идеальная программа в функциональном стиле - композиция функций

Тезисы и идеи функционального программирования

  • Программирование без переменных и изменяемых объектов
  • Рекурсии вместо циклов
  • Чистые функции
  • Функции высшего порядка
  • Stateless подход
  • Обобщение всего, что можно обобщить
  • Побочные эффекты

Программирование без переменных и изменяемых объектов

Почему константы, а не переменные

  • Переменные - побочное явление для оптимизации использования памяти
  • Код с переменными сложнее читать и анализировать
  • Поведение переменной тяжело контролировать
  • Проблемы распараллеливания процессов
  • etc

Пример


    class Handler {
        var rootDocument: Option[Document] = None
        ...
    
        def startDocument() = ...
        def endDocument(resultTmpSource: File) = {
            val result = Source.fromFile(resultTmpSource).getLines()
            val resultDocument = new Document(result)
            rootDocument = Some(resultDocument)
        }
    }
                        

    class Parser {
        def parse(source: InputStream, handler: Handler) = {
            val resultSource = Files.createTmpFile("result.txt")
            handler.startDocument()
            try {
                // что-то парсим
                ...
            } finally {
                handler.endDocument()
                resultSource.close() // удаляем временный файл
            }
        }
    }
                        

    val parser = new Parser()
    val handler = new Handler()
    runWithTimeout(
        task = () => parser.parse(source, handler), // запуск в отдельном потоке
        fallback = () => handler.rootDocument,
        1.minutes // поток убивается по истечении таймаута
    )
                    

Рекурсии вместо циклов

Обыкновенная рекурсивная функция для нахождения факториала


def factorial(n: Int): Int = {
    if (n <= 1) 1
    else n * factorial(n - 1)
}                          
                        

Функция с хвостовой рекурсией

  1. Вызов рекурсивной функции только один
  2. Вызов функции - последняя операция

@tailrec
def factoriaTail(n: Int, acc: Int = 1): BigInt = {
    if (n < 1) acc
    else factorialTail(n - 1, n * acc)
}                                                
                        

Чистые функции

Значение функции зависит только от ее аргументов. Выполнение функции также не оказывает влияния на внешний мир.

Любое чтение данных, запись, любое взаимодействие с чем-то выходящем за пределы функции рассматривается как побочный эффект.

Функции высшего порядка

Функция - обычный объект. Ее можно передавать как аргумент, возвращать как результат вычисления.

Такой подход дает позволяет комбинировать функции. Также удобно реализовывать ленивые вычисления.

Как бонус такой код намного лаконичнее и более удобен для чтения и анализа.

Stateless подход

Стараемся привести выполнение любой логики к виду простого отображения

Выходные параметры => Результат

Обобщение всего, что можно обобщить


Option(3)
    .filter(_ > 3)
    .map(_ * 2)                            
                        

Right("Result string")
    .filter(_.size > 3)
    .map(_.toLowerCase)                            
                        

List("1", "2", "4", "5", "6")
    .map(_.toInt)                            
    .filter(_ > 3)
                        

Future(veryLongFunction())
    .map(result => println("success: " + result))                            
                        

Side effects

Побочные эффекты (side effects) — любые действия работающей программы, изменяющие среду выполнения

Примеры побочных эффектов

  • Изменение глобальных переменных
  • Взаимодействие с диском
  • Взаимодействие с сетью
  • Запрос в базу данных
  • Нахождение случайного числа
  • etc

Правила работы с побочными эффектами

  1. Любое взаимодействие с внешним миром должно быть четко обозначено
  2. Любой результат взаимодействия с миром должен быть завернут в “безопасную” оболочку
  3. Для любого варианта возможного поведения стороннего эффекта необходимо четко указать сценарий реагирования

trait DataBaseService[T] {
    def find(id: String): T
        
    def insert(entity: T): Unit
}
        
object SideEffect {
    case class Person(id: String, name: String, age: Int)
        
    def addPersonIfNotExists(person: Person): Unit = ???
}
                    

trait DataBaseService[T] {
    def find(id: String): T
    def insert(entity: T): Unit
}

object SideEffect {
    case class Person(id: String, name: String, age: Int)

    def addPersonIfNotExists(person: Person) (dbService: DataBaseService[Person]): Unit = {
        val existPerson = dbService.find(person. id)
        ???
    }
}
                    

trait DataBaseService[T] {
    def find(id: String): T
    def insert(entity: T): Unit
}

object SideEffect {
    case class Person(id: String, name: String, age: Int)

    def addPersonIfNotExists(person: Person) (dbService: DataBaseService[Person]): Unit = {
        val existPerson = dbService.find(person. id)
        ???
    }
}
                    

java.lang.NullPointerException
    at com.example.SideEffect$.addPersonIfNotExists(SideEffect.scala:10)
    at com.example.Main$.main(Main.scala:5)
    at com.example.Main.main(Main.scala)
                    

Option

val maybePerson: Option[Person] = if (exists) Some(person) else None

trait DataBaseService[T] {
    def find(id: String): Option[T]
    def insert(entity: T): Unit
}
                            
object SideEffect {
    case class Person(id: String, name: String, age: Int)
                            
    def addPersonIfNotExists(person: Person)(dbService: DataBaseService[Person]): Unit = {
        val existPersonOpt = dbService.find(person. id)
        // Проверяем, что запрос вернул не пустой объект
        if (existPersonOpt.isEmpty)
            dbService.insert(person)
    }
}
                    

java.sql.SQLException: Error connecting to database.
	at DatabaseConnection.main(Unknown Source)
    Caused by: java.net.SocketException: Connection reset
	at java.base/sun.nio.ch.NioSocketImpl.implRead(NioSocketImpl.java:326)
	... 3 more
                    

Either

val result: Either[String, Person] = if (exception) Left(errMsg) else Right(person)

trait DataBaseService[T] {
    def find(id: String): Either[Throwable, Option[T]
    def insert(entity: T): Either[Throwable, Unit]
}

object SideEffect {
    case class Person(id: String, name: String, age: Int)

    def addPersonIfNotExists(person: Person)(dbService: DataBaseService[Person]): Unit = {
        val personQueryResult = dbService.find(person.id)
        // Проверяем, что запрос прошел без ошибок
        val result: Either[Throwable, Unit] =
            if (personQueryResult.isRight) {
                // Извлекаем объект из контейнера Either
                val existsPersonOpt = personQueryResult.getOrElse(None)
                // Проверяем, что запрос вернул не пустой объект
                val insertQueryResult =
                if (existsPersonOpt.isEmpty)
                    dbService.insert(person)
                else
                    Right(()) // Отсутсвие сущ. записи - не ошибка, значит ставим загрушку

                insertQueryResult
            } else
                personQueryResult.map(_ => ()) // Возвращаем наш запрос с ошибкой,
                                               // но приводим к нужному типу

        // Обрабатываем итоговый результат, в случае ошибки, просто выводим
        result.fold(егг => println(err.getMessage()), res => res)
    }
}
                    

trait DataBaseService[T] {
    def find(id: String): Either[Throwable, Option[T]
    def insert(entity: T): Either[Throwable, Unit]
}

object SideEffect {
    case class Person(id: String, name: String, age: Int)

    def addPersonIfNotExists(person: Person)(dbService: DataBaseService[Person]): Unit = {
        dbService.find(person. id)
            .flatMap { existsPersonOpt =>
                existsPersonOpt
                .map(person => dbService.insert(person))
                .getOrElse(Right(()))
            }.fold(err => println(err.getMessage()), res => res)
    }
}
                    

trait DataBaseService[T] {
    def find(id: String): Either[Throwable, Option[T]
    def insert(entity: T): Either[Throwable, Unit]
}

object SideEffect {
    case class Person(id: String, name: String, age: Int)

    def addPersonIfNotExists(person: Person)(dbService: DataBaseService[Person]): Unit = {
        for {
            existsPersonOpt <- dbService.find(person.id)
            _ <- existPersonOpt.map(dbService.insert).getOrElse(Right())     
        } yield ()
    }.fold(err => println(err.getMessage()), res => res)
}
                    

Основные тезисы функционального программирования

  1. Программа - это комбинация функций или других строгих объектов
  2. Никаких переменных, каждый объект - отдельная неизменяемая сущность
  3. Каждая функция независима от внешнего мира
  4. На каждый вариант поведения дается однозначный сценарий поведения